Порядок оформления экологической документации при проектировании, строительстве и эксплуатации объекта
Порядок оформления экологической документации в РК при строительстве объектов?
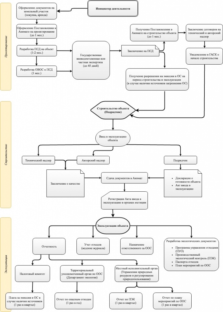
Как однажды сказал один глухой мудрец - "лучше один раз увидеть, чем сто раз услышать" - ниже приведена схема порядка оформления экологической документации и необходимые экологические документы на стадиях проектирования, строительства и эксплуатации объекта.

Наша компания оказывает следующие виды услуг в сфере экологического проектирования:
-
Разработка проектов нормативов эмиссии в атмосферу:
-
Предельно-допустимых сбросов (ПДС);
-
Предельно-допустимых выбросов (ПДВ);
-
Размещения отходов (ПНРО);
-
-
Разработка проектов оценки воздействия на окружающую среду (ОВОС);
-
Проведение экологического аудита на предприятиях;
-
Разработка разделов «Охрана окружающей среды» (ООС);
-
Инвентаризация выбросов парниковых газов (ПГ);
-
Проведение производственного экологического контроля (ПЭК) на предприятиях;
-
Разработка паспортов опасных отходов;
-
Разработка программ производственного экологического контроля (ПЭК);
-
Разработка программ управления отходами;
-
Подготовка пакетов документов для получения разрешения на эмиссии в окружающую среду;
-
Составление отчетной документации:
-
Отчет по опасным отходам;
-
Статистическая отчетность;
-
Налоговая отчетность;
-
Отчет по производственному экологическому контролю (ПЭК);
-
и другие.
-
А также, услуги в сфере управления выбросами СО2:
-
Проведение инвентаризации выбросов парниковых газов (ПГ) в атмосферу;
-
Разработка плана мониторинга выбросов парниковых газов (ПГ) в атмосферу;
-
Оценка системы при распределении квот на выбросы парниковых газов (ПГ) в Казахстане;
-
Разработка паспортов установок;
-
Разработка программы сокращения выбросов парниковых газов (ПГ) в атмосферу;
-
Разработка проектной документации по снижению выбросов парниковых газов (ПГ).
